Предыдущая публикация
Следующая публикация
Свернуть поиск
Сервисы VK
MailПочтаОблакоКалендарьЗаметкиVK ЗвонкиVK ПочтаТВ программаПогодаГороскопыСпортОтветыVK РекламаЛедиВКонтакте Ещё
Войти
Мы используем cookie-файлы, чтобы улучшить сервисы для вас. Больше информации
  • Главная
  • Видео
  • Группы
  • Люди
  • Публикации
  • Игры
  • Подарки
  • Поздравления
  • Рекомендации
  • Помощь
  • русский
Левая колонка
Фотография "Я  и дети"

Николай Бойко

Последний визит: вчера 07:58
Фотография от Николай Бойко
Gif
Фотография от Николай Бойко
Gif
Фотография от Николай Бойко
Gif
Фотография от Николай Бойко
Gif
Фотография от Николай Бойко
Фильтр
ЗаметкиУвлечения
585687963960

Николай Бойко

22 янв
поделился публикацией
Старые схемы...
Старые схемы...
Электронный трансформатор вместо трансформатора.
Фото 1. Электронные трансформаторы обычно используют для питания галогенных ламп. Но его можно использовать вместо обычного трансформатора. Фото 2. Рисунок 1. Электронные трансформаторы имеют на выходе небольшое напряжение. Иногда для питания различных электронных устройств необходимо более высокое напряжение. Поэтому собрал удвоитель напряжения. Многие электронные трансформаторы имеют встроенную защиту. Во время испытаний схемы встроенная защита включалась при токе нагрузки немного более 1А. На электронном трансформаторе была указана мощность 60W, в реальности удалось получить выходную мощность почти в два раза меньше. В схеме использовал высокочастотные диоды от компьютерного блока питания. Для удвоителя напряжения подойдут и другие высокочастотные диоды. Обычные выпрямительные диоды для этой схемы не подойдут, они будут достаточно сильно нагреваться. Фото 3. Осциллограмма пульсаций на выходе удвоителя напряжения. На вершине пилы видно что-то в виде снега, это высокочастотные пульсац
Электронный трансформатор вместо трансформатора.
Показать еще
5 комментариев
2 раза поделились
10 классов
  • Класс
585687963960

Николай Бойко

22 янв
поделился публикацией
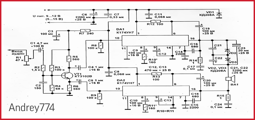
Andrey774
Andrey774
К174УН7 в мост
Я тут набросал на лапках микросхем детальки и получился усилитель))) в полне прилично играет, даже как то повеяло 80тыми годами, и звук как то мягче, и насыщенней, или это просто у меня иллюзия))) предлогаю статью и схему рассуждению, как думаете!? В статье дам немного рекомендацый и чем можно заменить электронную базу, а вдруг кто захочет повторить!? В эпоху расцвета отечественной радиоэлектроники (1970–1980‑е годы) микросхема К174УН7 занимала ключевое место в трактах усиления звуковой частоты (УЗЧ). Этот одноканальный усилитель мощности звуковой частоты (УМЗЧ) с однополярным питанием обладал максимальной выходной мощностью 4,5 Вт и находил применение: в полупроводниковых телевизорах; в переносной и стационарной звуковоспроизводящей аппаратуре; в узлах кадровой развёртки чёрно‑белых телевизоров (как генератор пилообразного напряжения). Сегодня К174УН7 считается устаревшей, однако её потенциал раскрывается при нестандартном подходе - построении мостового усилителя на двух микросхемах
К174УН7 в мост
Показать еще
5 комментариев
3 раза поделились
31 класс
  • Класс
585687963960

Николай Бойко

21 янв
поделился публикацией
ПЛАТФОРМА
ПЛАТФОРМА
Вы не поверите, что умеет эта деталь для детекторного приемника
Конденсатор переменной ёмкости — одна из тех загадочных радиодеталей, с которыми когда-то сталкивается каждый начинающий радиолюбитель. Казалось бы, что может быть проще: поворачиваешь ротор — меняется емкость. Однако именно эта деталь, скрывающаяся за скромным корпусом, несет в себе массу тайн и историй, способных удивлять даже самых опытных специалистов. Нельзя не признать, что к 2025 году на полках радиолюбителей лежат сотни разновидностей конденсаторов переменной ёмкости (КПЕ). От классических верньерных моделей до более современных с электронным управлением. Как оказалось, удивлять способен даже простой на первый взгляд КПЕ, если подойти к нему с правильным взглядом. Например, недавно в одном из электронных форумов появилась необычная фотография — на ней был конденсатор переменной ёмкости с моторным приводом. Настоящий артефакт, напоминающий о временах, когда техника переходила от ламповых схем к полупроводниковым. И что же? Оказалось, что этот КПЕ — часть армейской рации Р-159, п
Вы не поверите, что умеет эта деталь для детекторного приемника
Показать еще
4 комментария
4 раза поделились
25 классов
  • Класс
На этом пока всё
Войдите в ОК, чтобы посмотреть всю ленту

439

  • Наталья Ткаченко (Ковтун)
    Наталья Ткаченко (Ковтун)
    Золотое
  • Надежда Михайленко
    Надежда Михайленко
  • Василий Михайлов
    Василий Михайлов
    Новороссия Луганск
  • Денис Кучерук
    Денис Кучерук
  • Валентина Тишковская
    Валентина Тишковская
    Первомайск

  • Бесплатная открытка добрый вечер, кружка, тепла уюта, вашему сердцу, текст
  • Бесплатная открытка будет мир, много счастья, минуют ненастья, с крещением вас, зима, пожелание
  • Бесплатная открытка будет мир, много счастья, минуют ненастья, с крещением вас, зима, пожелание

115

  • Инга на кухне
    Инга на кухне
    1530940 подписчиков
  • Луганская Народная Республика
    Луганская Народная Республика
    55207 подписчиков
  • КП ЛУГАНСК. ВСЕ НОВОСТИ ЛНР
    КП ЛУГАНСК. ВСЕ НОВОСТИ ЛНР
    22339 подписчиков
  • 18+ Веселый Позитив. Усолье-Сибирское
    18+ Веселый Позитив. Усолье-Сибирское
    423073 подписчика
  • Татьяна Шевченко
    Татьяна Шевченко
    78546 подписчиков

Присоединяйтесь — мы покажем вам много интересного

Присоединяйтесь к ОК, чтобы посмотреть больше фото, видео и найти новых друзей.

Зарегистрироваться